万年长殡葬提供专业殡葬,殡仪,白事,丧葬,丧事,吊唁,出殡等业务,致力于专业的体护送运送*灵车转院服务公司和高端墓地,用户满意度高,具备多年的殡葬行业经验,了解全国各地风俗习惯,主营:高端寿衣找哪家好、*灵车护送运送*灵车转院服务公司,追悼会策划,殡葬服务一条龙企业频道、殡葬纸扎、香烛用品、搭灵棚、设灵堂,寿衣骨灰盒,布置灵堂服务团队。我们服务细心,用心,让家属省心,放心。
安庆*殡仪【安徽省安庆市殡葬*服务】

安庆,简称“宜”,安徽省辖地级市,位于安徽省西南部,长江下游北岸,西接湖北,南邻江西,西北靠大别山主峰,东南倚黄山余脉,总面积13589.99平方千米,其中市区面积821平方千米
[1] 。截至2021年12月,全市下辖3个区、5个县、代管2个县级市。根据第七次人口普查数据,安庆市常住人口为416.5284万人
[43] 。2021年,安庆市实现地区生产总值2656.88亿元
[64] 。
安庆是国家级历史文化名城
[63] 、国家园林城市、国家森林城市、国家生态文明建设示范区
[62] 、中国优秀旅游城市、十大秀美之城
[59] 、全国绿化模范城市、全国文明城市
[1] 。地处中国华东地区,是长三角区域重点城市
[2] 、联动长三角与中部地区的区域重点城市
[60] 、皖江示范区节点城市
[61] 。
安庆素有“文化之邦”、“戏剧之乡”、“禅宗圣地”的美誉,是“桐城派”的故里,黄梅戏的两大发源地之一
[58] ,京剧鼻祖徽班成长的摇篮,也是中国新文化运动先驱陈独秀、“两弹元勋”邓稼先、通俗小说大师张恨水等人的故乡。古皖文化、禅宗文化、戏剧文化和桐城派文化交相辉映,形成了独具特色的安庆文化。安庆是中国较早接受近代文明的城市,清咸丰十一年(1861年)曾国藩创办的安庆内军械所,制造了中国第一台蒸汽机和第一艘机动船。安徽省的第一座发电厂、第一座自来水厂、第一家电报局、第一部电话、第一条官办公路、第一个飞机场、第一个现代图书馆、第一所大学、第一张报纸都诞生于安庆
[1] 。
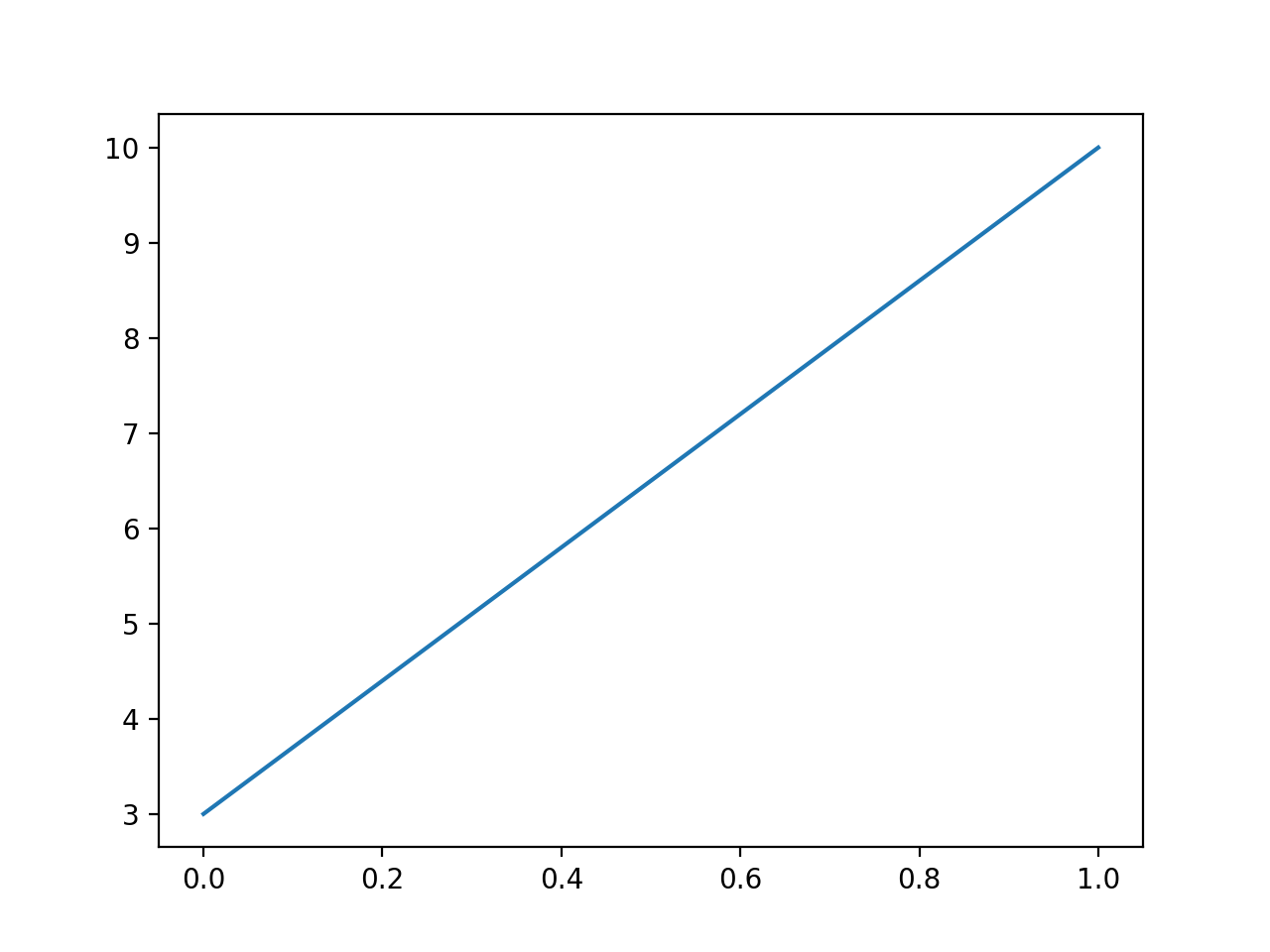
果我们不指定 x 轴上的点,则 x 会根据 y 的值来设置为 0, 1, 2, 3..N-1。
实例
import matplotlib.pyplot as plt
import numpy as np
ypoints = np.array([3, 10])
plt.plot(ypoints)
plt.show()
以上代码输出结果为:

从上图可以看出 x 的值默认设置为 [0, 1]。
再看一个有更多值的实例:
实例
import matplotlib.pyplot as plt
import numpy as np
ypoints = np.array([3, 8, 1, 10, 5, 7])
plt.plot(ypoints)
plt.show()
以上代码输出结果为:

从上图可以看出 x 的值默认设置为 [0, 1, 2, 3, 4, 5]。
以下实例我们绘制一个正弦和余弦图,在 plt.plot() 参数中包含两对 x,y 值,第一对是 x,y,这对应于正弦函数,第二对是 x,z,这对应于余弦函数。
实例
import matplotlib.pyplot as plt
import numpy as np
x = np.arange(0,4*np.pi,0.1) # start,stop,step
y = np.sin(x)
z = np.cos(x)
plt.plot(x,y,x,z)
plt.show()
以上代码输出结果为:
安庆*殡仪【安徽省安庆市殡葬*服务】
万年长殡葬提供专业*殡仪服务公司,流程,项目,价格,时间,地址,电话等业务,致力于专业的运送*灵车和殡葬一条龙服务公司,用户满意度高,具备多年的殡葬行业经验,了解全国各地风俗习惯,主营:墓地风水一平方多少钱与地点位置,男士女士寿衣一般多少钱、灵堂布置,遗像制作,灵车租赁*灵车运送咨询、寿衣店、香烛用品、墓地陵园、花圈店,殡葬车电话,白事服务与礼仪服务团队。我们服务细心,用心,让家属省心,放心。
24小时上门服务热线:400-000-1116 手机微信同号:18118144419