万年长殡葬提供专业殡葬,殡仪,白事,丧葬,丧事,吊唁,出殡等业务,致力于专业的体护送运送*灵车转院服务公司和高端墓地,用户满意度高,具备多年的殡葬行业经验,了解全国各地风俗习惯,主营:高端寿衣找哪家好、*灵车护送运送*灵车转院服务公司,追悼会策划,殡葬服务一条龙企业频道、殡葬纸扎、香烛用品、搭灵棚、设灵堂,寿衣骨灰盒,布置灵堂服务团队。我们服务细心,用心,让家属省心,放心。
宿州*殡仪【安徽省宿州市殡葬*服务】

宿州,别称宿城,安徽省辖地级市,建设为皖苏鲁豫四省交汇区域的新兴中心城市
[1] ,打造省际毗邻区域中心城市
[2] ,地处安徽省北部,位于长江三角洲地区
[3] ,是安徽距离出海口最近的城市
[82] 。宿州襟临沿海,东、东北与宿迁和徐州接壤,南临蚌埠,西至西北与淮北、商丘和菏泽相邻
[1-2] 。截至2021年,宿州市下辖1个市辖区、4个县
[4] ,总
面积9939平方千米。 [82] 截至2020年11月1日,宿州市常住人口532.4476万人。 [81] 2020年,宿州市全年实现生产总值2045.0亿元,比上年增长3.9%。
[15] 春秋时期“宋国迁宿国于此”是“宿州”的地名由来
[5] 。宿州是楚汉文化、淮河文化的重要发源地。宿州有蕲县古城遗址、小山口遗址、古台寺遗址。周朝时期,始建蕲邑。隋唐时期,因京杭大运河通济渠(汴河)段开通,置宿州
[6] 。北宋文学家苏轼在《南乡子·宿州上元》中,称宿州为“此去淮南第一州”
[7] 。
宿州是第六届全国文明城市
[8] 、国家园林城市
[9] 、国家智慧城市
[10] 、“宽带中国”示范城市、“质量之光”年度质量魅力城市、国家森林城市
[11-12] 、安徽省文明城市
[13-14] 。宿州有皇藏峪、新汴河、五柳风景名胜区、宿州三角洲公园、闵子骞祠、乐天园、宿州古城墙等旅游景点,有闵子骞、子张、刘伶、嵇康、嵇绍等历史名人
[17] [93] 。宿州号称云都,拥有中国华东地区最大的云计算数据中心。是CG动画集群渲染基地,中国5大量子通信节点城市之一。
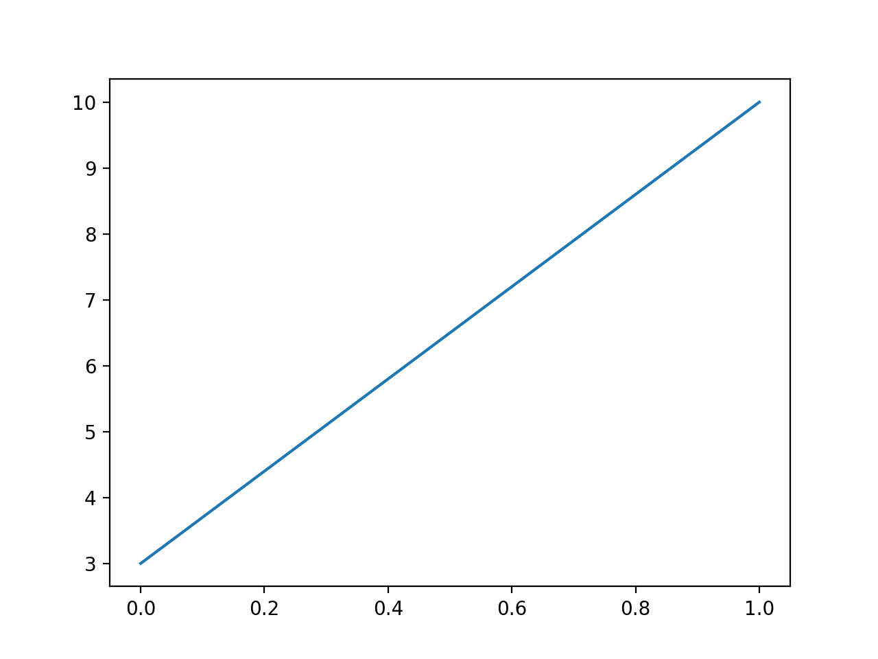
果我们不指定 x 轴上的点,则 x 会根据 y 的值来设置为 0, 1, 2, 3..N-1。
实例
import matplotlib.pyplot as plt
import numpy as np
ypoints = np.array([3, 10])
plt.plot(ypoints)
plt.show()
以上代码输出结果为:

从上图可以看出 x 的值默认设置为 [0, 1]。
再看一个有更多值的实例:
实例
import matplotlib.pyplot as plt
import numpy as np
ypoints = np.array([3, 8, 1, 10, 5, 7])
plt.plot(ypoints)
plt.show()
以上代码输出结果为:

从上图可以看出 x 的值默认设置为 [0, 1, 2, 3, 4, 5]。
以下实例我们绘制一个正弦和余弦图,在 plt.plot() 参数中包含两对 x,y 值,第一对是 x,y,这对应于正弦函数,第二对是 x,z,这对应于余弦函数。
实例
import matplotlib.pyplot as plt
import numpy as np
x = np.arange(0,4*np.pi,0.1) # start,stop,step
y = np.sin(x)
z = np.cos(x)
plt.plot(x,y,x,z)
plt.show()
以上代码输出结果为:
宿州*殡仪【安徽省宿州市殡葬*服务】
万年长殡葬提供专业*殡仪服务公司,流程,项目,价格,时间,地址,电话等业务,致力于专业的运送*灵车和殡葬一条龙服务公司,用户满意度高,具备多年的殡葬行业经验,了解全国各地风俗习惯,主营:墓地风水一平方多少钱与地点位置,男士女士寿衣一般多少钱、灵堂布置,遗像制作,灵车租赁*灵车运送咨询、寿衣店、香烛用品、墓地陵园、花圈店,殡葬车电话,白事服务与礼仪服务团队。我们服务细心,用心,让家属省心,放心。
24小时上门服务热线:400-000-1116 手机微信同号:18118144419