服务热线:
高素质高效率殡葬一站式服务
让您省心、放心、是我们的服务宗旨
【万年长殡葬服务】滁州*殡仪【安徽省滁州市殡葬*服务】-追悼会策划
万年长殡葬提供专业殡葬,殡仪,白事,丧葬,丧事,吊唁,出殡等业务,致力于专业的体护送运送*灵车转院服务公司和高端墓地,用户满意度高,具备多年的殡葬行业经验,了解全国各地风俗习惯,主营:高端寿衣找哪家好、*灵车护送运送*灵车转院服务公司,追悼会策划,殡葬服务一条龙企业频道、殡葬纸扎、香烛用品、搭灵棚、设灵堂,寿衣骨灰盒,布置灵堂服务团队。我们服务细心,用心,让家属省心,放心。
滁州*殡仪【安徽省滁州市殡葬*服务】

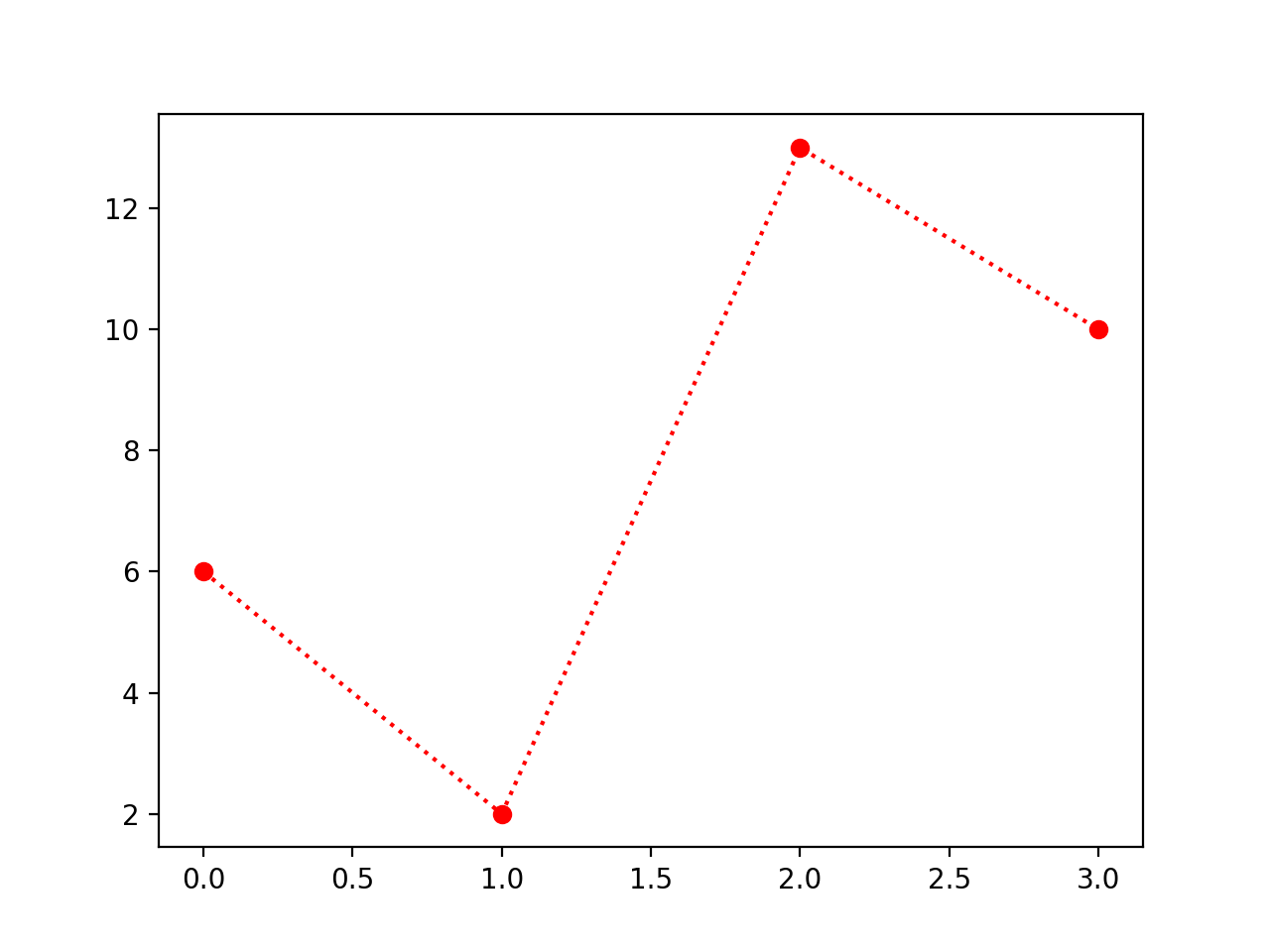
fmt 参数定义了基本格式,如标记、线条样式和颜色。
fmt = '[marker][line][color]'
例如 o:r,o 表示实心圆标记,: 表示虚线,r 表示颜色为红色。
显示结果如下:

线类型:
| 线类型标记 | 描述 | |
|---|---|---|
| '-' | 实线 | |
| ':' | 虚线 | |
| '--' | 破折线 | |
| '-.' | 点划线 | |
颜色类型:
| 颜色标记 | 描述 | |
|---|---|---|
| 'r' | 红色 | |
| 'g' | 绿色 | |
| 'b' | 蓝色 | |
| 'c' | 青色 | |
| 'm' | 品红 | |
| 'y' | 黄色 | |
| 'k' | 黑色 | |
| 'w' | 白色 | |
万年长殡葬提供专业*殡仪服务公司,流程,项目,价格,时间,地址,电话等业务,致力于专业的运送*灵车和殡葬一条龙服务公司,用户满意度高,具备多年的殡葬行业经验,了解全国各地风俗习惯,主营:墓地风水一平方多少钱与地点位置,男士女士寿衣一般多少钱、灵堂布置,遗像制作,灵车租赁*灵车运送咨询、寿衣店、香烛用品、墓地陵园、花圈店,殡葬车电话,白事服务与礼仪服务团队。我们服务细心,用心,让家属省心,放心。
24小时上门服务热线:400-000-1116 手机微信同号:18118144419