万年长殡葬提供专业殡葬,殡仪,白事,丧葬,丧事,吊唁,出殡等业务,致力于专业的体护送运送*灵车转院服务公司和高端墓地,用户满意度高,具备多年的殡葬行业经验,了解全国各地风俗习惯,主营:高端寿衣找哪家好、*灵车护送运送*灵车转院服务公司,追悼会策划,殡葬服务一条龙企业频道、殡葬纸扎、香烛用品、搭灵棚、设灵堂,寿衣骨灰盒,布置灵堂服务团队。我们服务细心,用心,让家属省心,放心。
淮北殡葬服务_丧葬用品_白事服务_灵堂布置_搭建灵棚_花圈寿衣店_淮北殡葬一条龙服务

三国时期,曹魏迁沛国治所至沛县(今江苏省沛县),属豫州谯郡的相县、铚县、竺邑县、蕲县和符离县。梧县仍属彭城郡国。西晋太康二年(281年),复置沛国,建都相县。东晋皇室南渡,梧县先后属后赵、前燕、前秦的彭城郡。太元八年(384年),梧县未再恢复。南北朝时,相县先后归属宋、北魏、北齐,属徐州沛郡。南朝梁普通六年(525年),于汉、晋铚县故城,置临涣郡,属睢州,治所在涣北县(今安徽濉溪县西南七十里古城乡)。南朝梁大通元年(527年),梁伐魏,攻克竹邑城,梁将陈庆之从铚县率兵数千人追击魏军至洛阳。北魏永安二年(529年)6月,北魏军数千人夜袭临涣郡,城内梁军无备,死伤惨重,仓皇出逃。此地复为北魏所辖。东魏武定五年(547年),临涣郡析置白掸县(今百善南)和涣北县(今柳孜集南秦古城村)。北齐天保元年(550年)废临涣郡,新置临涣县;废涣北县,复置竹邑县。北齐天保七年(556年),废相县,为相城乡。
隋开皇三年(583年),竹邑县废,并入符离县。开皇九年(589年)符离县属彭城郡。大业元年(605年)春隋炀帝征发河南、淮北诸郡民夫百余万人,开掘通济渠。渠经今铁佛、百善、四铺3个区,过境长42.8千米,渠面宽40米,堤上广植柳树;是年废白掸县,并入临涣县。属彭城郡萧县、符离县、蕲县和谯郡临涣县。
唐初,属徐州之萧县、符离县、蕲县和亳州之临涣县。武德四年(621年),析符离县置诸阳县。贞观元年(627年),废诸阳县复入符离县。元和四年(809年)以徐州之符离县、蕲县、泗州之虹县置宿州;元和九年(814年),析亳州之临涣县属宿州。属徐州之萧县,宿州之符离县、临涣县、蕲县。相地渐趋衰落,成为边远闲塞之地相城孜。唐咸通十年(869年)4月,庞勋率桂林戍卒起义军与唐军7万战于柳孜镇。义军败,转战临涣、亳州一带,庞勋战死。
五代时,隶属与唐代略同。
北宋开宝五年(972年),为加强宿州的军事地位,设置保靖军节度,宿州属淮南路。宋天圣十年(1032年),柳孜镇天王院修砖塔1座,高80尺,临涣县令、县尉、主簿,柳孜镇巡检、盐酒税等人主修,时柳孜镇有大小庙宇99座。熙宁五年(1072年),宿州属淮南东路。元丰五年(1082年),属淮南东路宿州之符离县、临涣县、蕲县,京东西路徐州之萧县。南宋时,长江淮河以北沦为金地,属南京路宿州防御之符离县、临涣县、蕲县,山东西路徐州武宁军之萧县。宋绍兴十年(1140年)8月宋将杨存中引兵500骑夜袭柳孜镇,遭金兵伏击,大败,退至泗水一带。金人占据宿州。金天兴元年(1232年)元兵3000骑猛攻临涣城,县令张若愚率全城民众死守。后因城内粮尽和外无援兵城破,张若愚自杀。临涣城被元兵洗劫一空
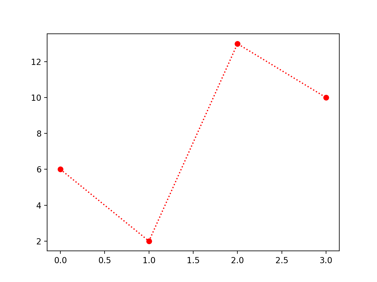
fmt 参数
fmt 参数定义了基本格式,如标记、线条样式和颜色。
fmt = '[marker][line][color]'
例如 o:r,o 表示实心圆标记,: 表示虚线,r 表示颜色为红色。
实例
import matplotlib.pyplot as plt
import numpy as np
ypoints = np.array([6, 2, 13, 10])
plt.plot(ypoints, 'o:r')
plt.show()
显示结果如下:

线类型:
| 线类型标记 | 描述 |
|---|
| '-' | 实线 |
|
| ':' | 虚线 |
|
| '--' | 破折线 |
|
| '-.' | 点划线 |
|
颜色类型:
| 颜色标记 | 描述 |
|---|
| 'r' | 红色 |
|
| 'g' | 绿色 |
|
| 'b' | 蓝色 |
|
| 'c' | 青色 |
|
| 'm' | 品红 |
|
| 'y' | 黄色 |
|
| 'k' | 黑色 |
|
| 'w' | 白色 |
|
标记大小与颜色
淮北殡葬服务_丧葬用品_白事服务_灵堂布置_搭建灵棚_花圈寿衣店_淮北殡葬一条龙服务
万年长殡葬提供专业*殡仪服务公司,流程,项目,价格,时间,地址,电话等业务,致力于专业的运送*灵车和殡葬一条龙服务公司,用户满意度高,具备多年的殡葬行业经验,了解全国各地风俗习惯,主营:墓地风水一平方多少钱与地点位置,男士女士寿衣一般多少钱、灵堂布置,遗像制作,灵车租赁*灵车运送咨询、寿衣店、香烛用品、墓地陵园、花圈店,殡葬车电话,白事服务与礼仪服务团队。我们服务细心,用心,让家属省心,放心。
24小时上门服务热线:400-000-1116 手机微信同号:18118144419